TL494 Power Inverter with Modified Sine Wave Voltage 12V-220V DC-AC
Complete Circuit Diagram:
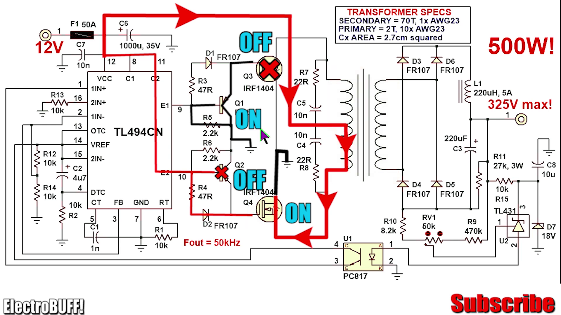
TL494 DC DC SMPS Circuit for high voltage output
TL494 Gate Driver for Full H Bridge Inverter circuit
Hey guys. In this episode I'll show you how to make a modified sine wave inverter with the TL494 PWM IC. With the given set of components, you should be able to draw more than 500W of power from the Power Inverter. It consists of a regulated Switching Power Supply, then a modified Sine Wave generator to convert the high voltage DC (at about 320V) to AC with a modified Sine waveform.
Electrobuff.blogspot.com is a Professional Educational Platform. Here we will only provide you with interesting content that you will enjoy very much. We are committed to providing you the best of Educational, with a focus on reliability and Electronics and electrical tutorials, hobby project ideas, interesting circuits and tech news. we strive to turn our passion for Educational into a thriving website. We hope you enjoy our Educational as much as we enjoy giving them to you.
I will keep on posting such valuable anf knowledgeable information on my Website for all of you. Your love and support matters a lot.
Leave a Comment